学术活动
您现在的位置:
首页 -
学术活动
关于举办陕西省遗传学会2025年青年学者(研究生)学术论坛的通知
上传时间: 2025-07-09
浏览次数:
为促进我省遗传学领域青年学者之间学术交流与合作,激发青年学者的创新精神,培养和锻炼遗传学研究青年科技人才,助力我省遗传学学科高水平发展,陕西省遗传学会拟于2025年7月10日-12日在陕西省杨凌示范区举办 2025 年青年学者(研究生)学术论坛活动。
一、报告时间
2025年7月11日 9:30—17:00
二、报告地点
神农度假酒店4楼会议室
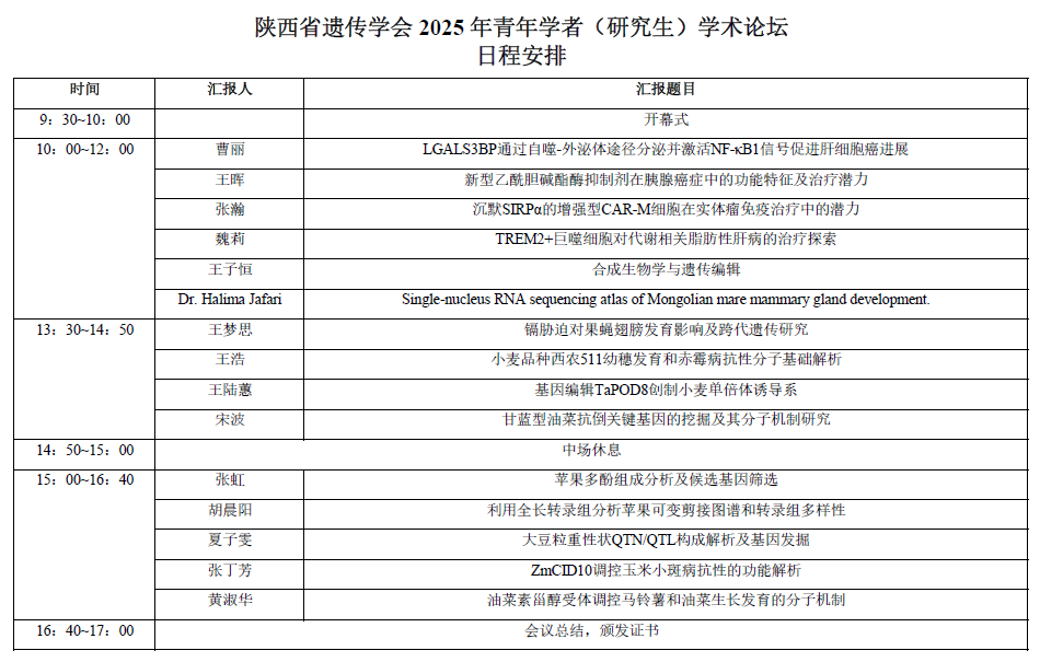
三、论坛日程

陕西省遗传学会 买球赛的app官网农学院
2025年7月9日